首 页
+
关于我们
中国纺联简介
主要领导
文化理念
联合会章程
理事会
监事会
制度建设
会费标准
资质证书
组织架构
工作动态
中国纺联动态
联合会领导讲话
新闻发布
年度工作报告
中国纺联通讯
通知公告
通知
公示
公告
决定
调查问卷
行业资讯
行业发展
数据分析
政策法规
国际动态
一线之声
人物访谈
党建园地
党内集中性教育
党建群团
纪检工作
基层党建工作
党日活动
行业媒体
首页
>
通知公告
>
公示
> 正文
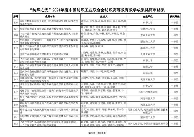
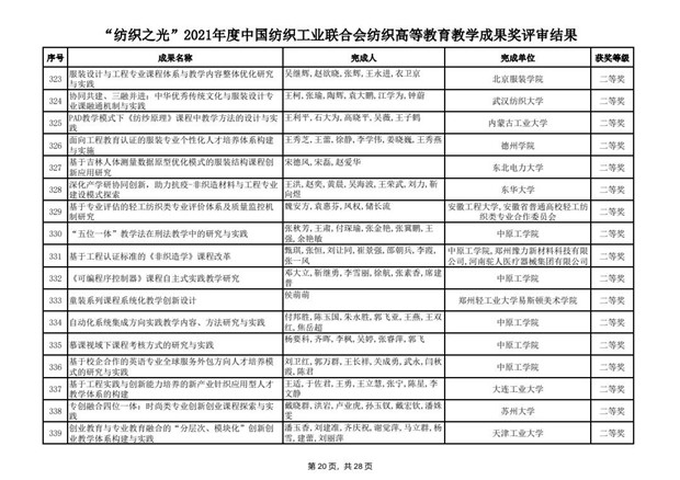
关于“纺织之光”2021年度中国纺织工业联合会纺织高等教育教学成果奖评审结果公示
发布时间:2021-10-26