
10月9日,国家发展改革委发布《2026年棉花进口关税配额申请和安排细则》,与《2025年棉花进口关税配额申请和分配细则》相比,2026年新细则在配额申请方式、发放机制及管理模式等方面进行了优化,有利于纺织企业合理安排原料采购及生产经营计划。
全年可申领
2025年细则要求企业在固定时间段集中提交材料(10月15日至10月30日),错过无法补报。而根据2026年细则,符合条件的企业可在全年内多次申领配额证,国家发展改革委及地方发证机构将在5个工作日内核发电子配额证,并直接同步至海关系统,实现电子化、即时化管理。
企业年初即可确定可用配额量
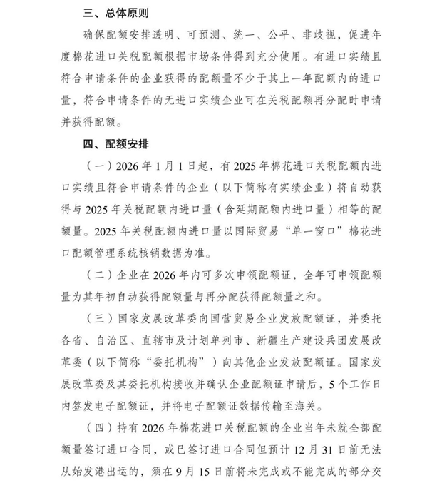
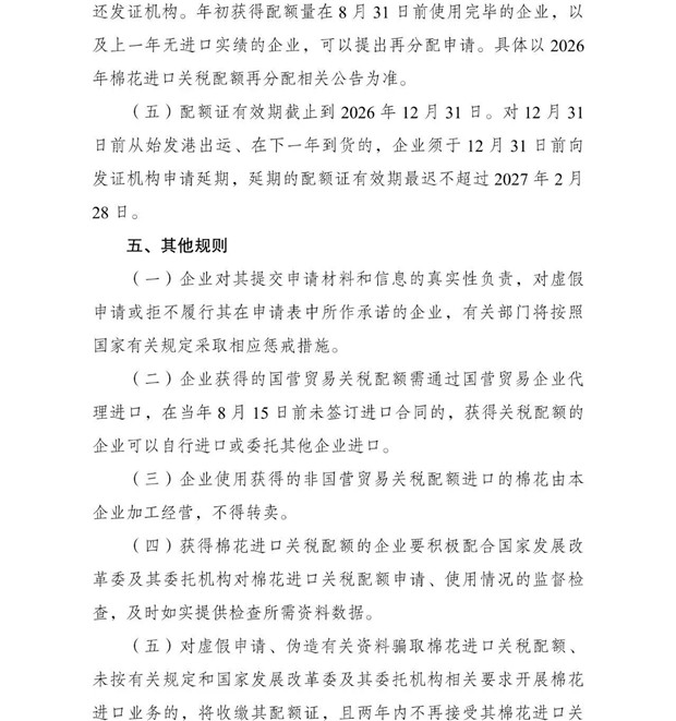
2026年细则明确指出,2026年1月1日起,有2025年棉花进口关税配额内进口实绩且符合申请条件的企业将自动获得与2025年关税配额内进口量(含延期配额内进口量)相等的配额量。这意味着企业在年初即可确定可用配额量,为年度原料采购、合同签订和成本测算提供一定依据。此外,符合申请条件的无进口实绩企业可在关税配额再分配时申请并获得配额。
附原文:
中华人民共和国国家发展和改革委员会公告
2025年第5号
根据《农产品进口关税配额管理暂行办法》(商务部、国家发展改革委令2003年第4号,商务部令2019年第1号、2021年第2号修改),国家发展改革委制定了2026年粮食、棉花进口关税配额申请和安排细则,现予以公告。
附件:
1.2026年粮食进口关税配额申请和安排细则
2.2026年棉花进口关税配额申请和安排细则国家发展改革委2025年9月29日




(来源:国家发展改革委)