
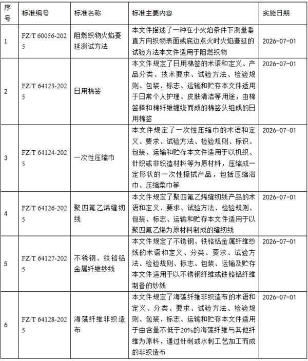
近期,中华人民共和国工业和信息化部发布公告(2025年 第41号),批准《电动汽车运行碳减排量评估方法》《个人信息保护术语》等748项行业标准,其中包括6项产业用纺织品行业标准,详情见下表。

(来源:中国产业用纺织品行业协会)
版权所有:中国纺织工业联合会
地址:北京市东城区东四西大街46号院主楼136室 联系电话:(86-10)85229207/9200/9907/9909 传真:(86-10)85229219 邮编:100020
技术支持:中纺网络信息技术有限责任公司 京ICP备19057973号-1